STMicroelectronics A6986 Abwärtsschaltregler

STMicroelectronics A6986 Synchrone Abwärtsschaltregler sind monolithische Abwärtsschaltregler, die bis zu 2 A DC liefern können. Die Einstellbarkeit der Ausgangsspannung umfasst einen Bereich von 0,85 V bis VIN. Die 100-prozentige Tastverhältnis-Fähigkeit und der große Eingangsspannungsbereich erfüllen die Spezifikationen für Kaltstart und Lastabfall in Automotive-Systemen. Der Energiesparmodus (LCM) ist für während des PKW-Parkens aktive Applikationen gestaltet, so dass es die Effizienz bei geringer Last mit kontrollierter Welligkeit der Ausgangsspannung maximiert. Der rauscharme Modus (LNM) hält die Schaltfrequenz konstant und minimiert die Ausgangsspannungs-Restwelligkeit des Strombereichs, und erfüllt so die Spezifikationen der rauscharmen Applikationen, wie z. B. für Autoradios. Der Spannungswächter am Ausgang verwaltet die Reset-Phase für jede digitale Last (μC, FPGA). Der RST-Open-Collector-Ausgang kann auch während der Einschaltphase eine Ausgangsspannungs-Sequenzierung einsetzen. Die Synchrongleichrichtung ist für einen hohen Wirkungsgrad bei mittlerer und schwerer Last ausgelegt, und die Fähigkeit zu hoher Schaltfrequenz hält die Größe der Applikationen kompakt. Eine Impuls-für-Impuls-Stromerfassung auf beiden Leistungselementen implementiert einen effektiven Konstantstromschutz.

Der StMicroelectronics A6986 Abwärtsschaltregler wird in einem HTSSOP16-Gehäuse angeboten und ist für den Einsatz in Fahrzeug-Applikationen AEC-Q100-qualifiziert.

Merkmale

  • AEC-Q100-qualifiziert
  • 1,5 A DC-Ausgangsstrom
  • 4 V bis 38 V Betriebseingangsspannung
  • Energiesparmodus oder rauscharmer Modus
  • 30 μA IQ bei leichter Last (3,3 V LCM VOUT)
  • 5 μA IQ-SHTDWN
  • Einstellbare fSW (250 kHz bis 2 MHz)
  • Einstellbare Ausgangsspannung von 0,85 V bis VIN
  • Embedded Ausgangsspannungswächter
  • Synchronisierung
  • Einstellbare Sanftanlauf-Zeit
  • Interne Strombegrenzung
  • Überspannungsschutz
  • Sequentialisierung der Ausgangsspannung
  • Spitzenstrommodus-Architektur
  • 180 mΩ RDS(ON) und 110 mΩ RDS(ON )
  • Thermische Abschaltung

Applikationen

  • Für Automotive-Systeme ausgelegt
  • Batteriebetriebene Applikationen
  • Karosserie-Applikationen (LCM)
  • Auto-Audio- und rauscharme Applikationen (LNM)

Videos

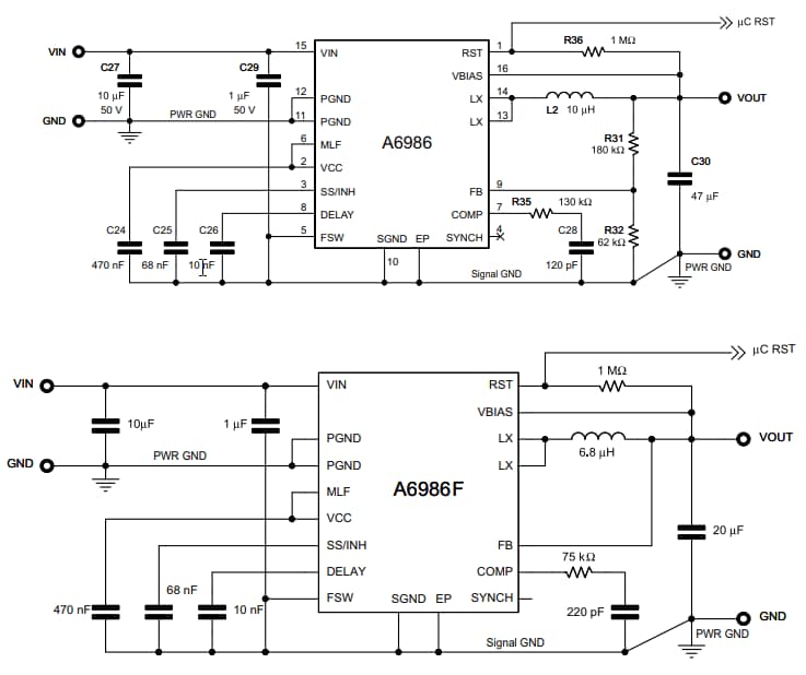
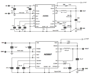
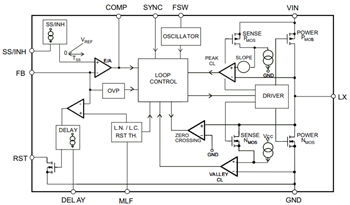
A6986 Schaltplan und Blockdiagramm

View Results ( 4 ) Page
Teilnummer Datenblatt Ausgangsstrom Ausgangsspannung
A6986F3V3TR A6986F3V3TR Datenblatt 1.5 A 3.3 V
A6986ITR A6986ITR Datenblatt 2 A 850 mV to 38 V
A6986F5V A6986F5V Datenblatt 1.5 A 5 V
A6986TR A6986TR Datenblatt 2 A 850 mV to 38 V
Veröffentlichungsdatum: 2014-09-17 | Aktualisiert: 2025-05-13