STMicroelectronics EVALSTGAP4S Demonstrationsboard
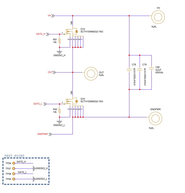
Das Demonstrationsboard EVALSTGAP4S von STMicroelectronics evaluiert den STGAP4S, einen fortschrittlichen galvanisch getrennten Gate-Treiber für IGBTs und SiC-MOSFETs. Dieses Demonstrationsboard steuert einen Leistungsschalter mit einer Nennspannung von bis zu 650 V an. Das EVALSTGAP4S Board enthält zwei SiC-MOSFETs in einem H2PAK-7-Gehäuse, das in einer Halbbrücken-Konfiguration verbunden ist. Dieses Demonstrationsboard aktiviert, konfiguriert oder deaktiviert die Schutz- und Steuerfunktionen des Treibers über die SPI-Schnittstelle, in Kombination mit dem STEVAL-PCC009V2 und dem STSW-STGAP4 GU. Das EVALSTGAP4S Board verfügt über einen On-Board-Linearregler von 3,3 V für die LV-Versorgung, Sperrwandler für die Antriebsversorgung von HV 18 V/-5 V und Fehler-LED-Anzeigen. Dieses Demonstrationsboard ist RoHS-konform.Merkmale
- Halbbrückenkonfiguration
- 650 V SCTH100N65G2-7AG, 20 mΩ SiC-MOSFETs
- Bis zu 520 V (begrenzt durch MOSFETs und Kondensatoren) Hochspannungsschiene
- 3,3 V on-board-Linearregler für die Versorgung auf der LV-Seite
- Flybacks für HV 18 V/-5 V Treiberversorgung
- 1200 V Maximale Betriebsspannung über isolation
- Fehler-LED-Anzeigen
- Geeignet für den Einsatz in Kombination mit STEVAL-PCC009V2 und STSW-STGAP4 GUI
- RoHS-konform
Veröffentlichungsdatum: 2023-07-14
| Aktualisiert: 2025-08-12
