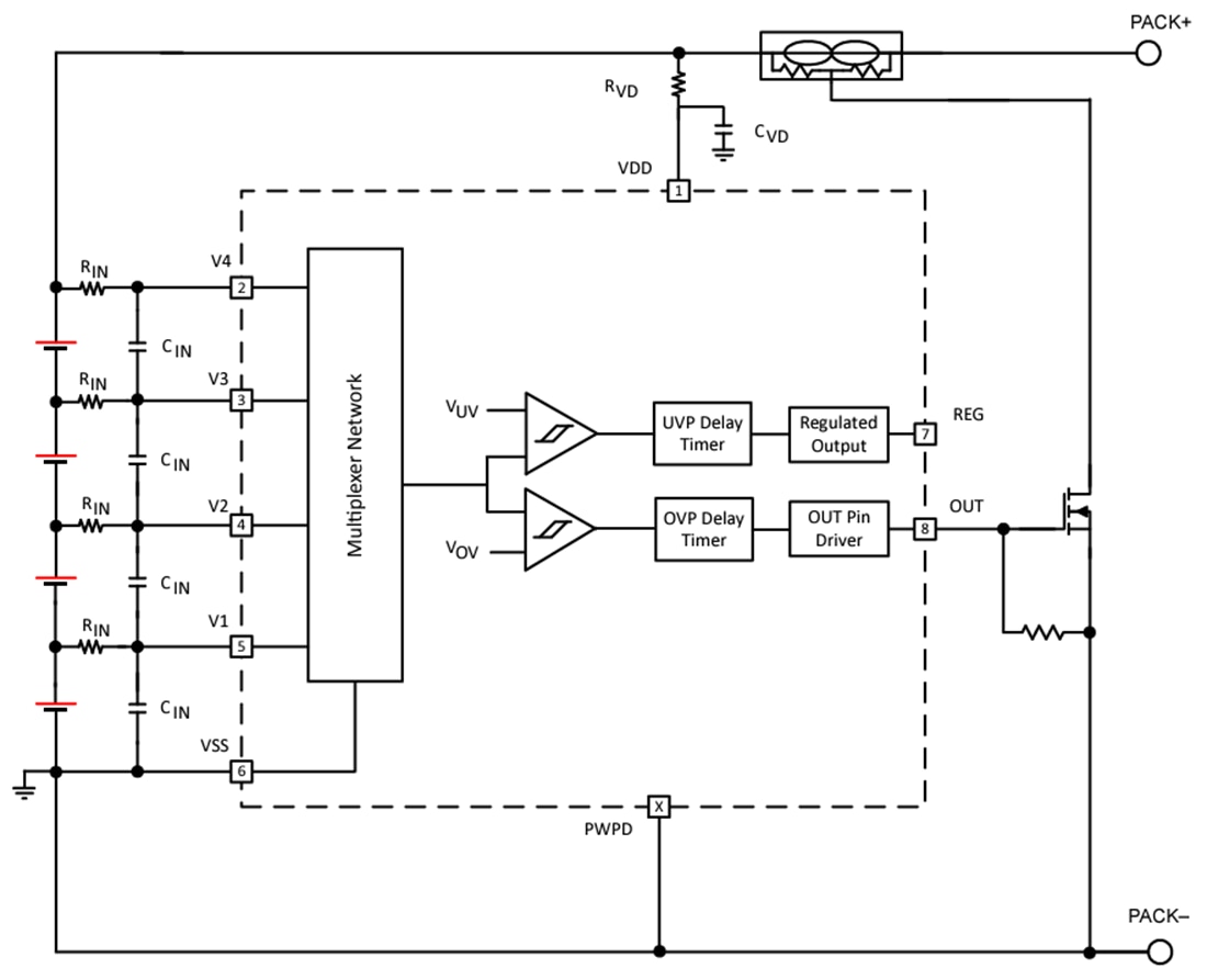
Texas Instruments bq2969 Überspannungsschutz
Der Texas Instruments bq2969 Überspannungsschutz ist ein Überspannungsschutz mit hoher Genauigkeit und geringem Stromverbrauch und einer geregelten Ausgangsversorgung von 3 mA für Li-Ionen- und LiFePO4(LFP)-Akku-Applikationen. Jede Zelle in einem 2-Zellen- bis 4-Zellenstapel wird einzeln auf eine Überspannungsbedingung überwacht. Bei Erkennung einer Überspannungsbedingung auf einer Zelle wird ein intern festgelegter Verzögerungstimer gestartet. Nach Ablauf des Verzögerungstimers wird der Ausgangspin in einen aktiven Zustand versetzt, um anzuzeigen, dass eine Überspannungsbedingung eingetreten ist.Die geregelte Ausgangsspannung liefert einen Ausgangsstrom von bis zu 3 mA, um ständig eingeschaltete Schaltungen, wie z.B. einen Echtzeituhr-Oszillator (RTC), zu betreiben. Die bq2969-Produktfamilie verfügt über eine Selbstabschaltungsfunktion, die den geregelten Ausgang ausschaltet, wenn eine Zellenspannung unter einen programmierbaren Schwellenwert für Unterspannung fällt, und so ein Entladen der Batterie verhindert.
Der bq2969 von Texas Instruments bietet einen außergewöhnlich stromsparenden Betrieb. Er verbraucht im Normalbetrieb nur 1,23 µA (ohne den Laststrom des Reglers) und sinkt bei Unterspannung auf 0,25 uA. Selbst bei Unterspannung kann das Bauteil eine Überspannung an einer anderen Zelle erkennen (was bei einem unausgewogenen Akku vorkommen kann) und den Ausgangspin aktivieren.
Merkmale
- 2-Zellen-, 3-Zellen- und 4-Zellen-Überspannungsschutz (OVP)
- Werkseitig programmierter OVP-Schwellenwert (3,6 V bis 5,2 V) mit einer Genauigkeit von ±12 mV
- Fester Verzögerungstimer zum Auslösen des FET-Treiberausgangs (Optionen von 0,25 s bis 6,5 s)
- Optionen für Ausgangspins
- Aktiv hoch
- Open-Drain – aktiver Pulldown
- Open-Drain – inaktiver Pulldown
- Integrierter geregelter Ausgang von 3 mA, programmierbar auf 3,8 V, 3,3 V, 3,15 V, 3,0 V, 2,5 V, 1,8 V oder 1,5 V
- Werkseitig programmierter Schwellenwert für die Erkennung von Unterspannung (UV) (1 V bis 4,15 V) zur Deaktivierung des Reglers
- OVP bleibt auch bei Unterspannung funktionsfähig
- Mehrere Leistungsmodi
- Normalmodus – keine OV oder UV:ICC ≅ 1,23 µA
- Unterspannungsmodus – UV erkannt:ICC ≅ 0,25 µA
- Überspannungsmodus – OV erkannt:ICC ≅ 19 µA
- Geringer Leckstrom pro Zelleingang < 100 nA
- 8-Pin-WSON-Gehäuse (2 mm × 2 mm) mit kleinem Footprint
Applikationen
- Notebook-PC
- Ultrabooks
- Tragbare medizinische Elektronikgeräte
- UPS-Batteriebackup-Systeme
Funktionales Blockdiagramm
