Texas Instruments BQ2969T Überspannungs- und Übertemperaturschutz

Bei dem Überspannungs- und Übertemperaturschutz BQ2969T von Texas Instruments  handelt es sich um ICs mit hoher Genauigkeit für 2, 3 und 4 in Reihe geschaltete Li-ion-Batterien mit LDO-Ausgang und  Steuer-/PTC-Eingang. Jede Zelle in einem Zellenstapel mit 2 bis 4 in Reihe geschalteten Batterien wird einzeln auf einen Überspannung überwacht. Bei Erkennung einer Überspannung an einer beliebigen Zelle wird ein interner Timer mit fester Verzögerung ausgelöst. Die Schutzvorrichtungen der Baureihe BQ2969T bieten eine Selbst-Deaktivierungsfunktion zum Ausschalten des geregelten Ausgangs, wenn eine Zellspannung unter einen programmierbaren Unterspannungsschwellwert fällt. Die Überspannungs- und Übertemperaturschutzvorrichtungen BQ2969T verfügen über einen  CTL-Pin, der verwendet werden kann, um den OUT-Pin zu aktivieren.

Die Überspannungs- und Übertemperaturschutzvorrichtungen BQ2969T verfügen über einen niedrigen Ableitstrom von weniger als 100 nA pro Zelleneingang und sind in einem 8-Pin-WSON-Gehäuse (2 mm x 2 mm) verfügbar. Diese Schutzvorrichtungen werden in Applikationen wie Notebook-PCs, Ultrabooks, tragbare medizinische Elektronik und USV-Batterie-Backup-Systeme verwendet.

Merkmale

  • Zellen-Überspannungsschutz für 2, 3 und 4 in Reihe geschaltete Zellen
  • Werksseitig programmierter Überspannungsschutz-Schwellenwert (3,6 V bis 5,2 V) mit einer Genauigkeit von ±12 mV
  • Fester Verzögerungstimer zur Auslösung des FET-Treiberausgangs (einstellbare Optionen von 0,25 s bis 6,5 s)
  • Integrierter geregelter 3 mA-Ausgang programmierbar auf 3,8 V, 3,3 V, 3,15 V 3 V, 2,5 V, 1,8 V oder 1,5 V
  • Am Steuereingangs-Pin kann ein mit einem externen PTC-Thermistor ein Zellenübertemperaturschutz implementiert werden
  • Niedriger Ableitstrom von < 100 nA pro Zelleneingang
  • Werksseitig programmierter Schwellenwert für Unterspannungserkennung (1 V bis 4,15 V) zur Deaktivierung des Reglers:
    • Der Überspannungs- und Übertemperaturschutz bleiben auch unter Unterspannungsbedingungen funktionsfähig
  • Ausgangspin-Optionen:
    • Aktiv hoch
    • Open-Drain – aktiver Pulldown
    • Open-Drain – inaktiver Pulldown
  • Mehrere Leistungsmodi:
    • Normalmodus
    • Unterspannungs- oder Deaktivierungsmodus
    • Überspannungsmodus
  • Erhältlich in einem 8-Pin-WSON-Gehäuse (Footprint: 2 mm x 2 mm)

Applikationen

  • Laptop-Computer
  • Ultrabooks
  • USV-Batterie-Backup-Systeme
  • Mobile Medizinelektronik

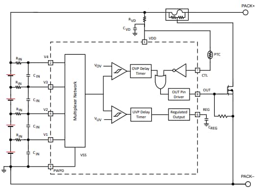
Funktionales Blockdiagramm

Blockdiagramm - Texas Instruments BQ2969T Überspannungs- und Übertemperaturschutz

Typische Implementierung von BQ2969T-Zellen 4-Series

Schaltplan - Texas Instruments BQ2969T Überspannungs- und Übertemperaturschutz
Veröffentlichungsdatum: 2025-01-15 | Aktualisiert: 2025-03-26