Texas Instruments TPS543B25 & TPS543B25T Abwärtswandler
Die synchronen TPS543B25 SWIFT™ -Abwärtswandler von Texas Instruments sind synchrone Abwärtswandler von 18 V, 25 A mit hohem Wirkungsgrad, der eine intern kompensierte Festfrequenz-ACM-Steuerungsarchitektur verwendet. Diese Wandler arbeiten immer unter FCCM und erzeugen Ausgangsspannungen von 0,5 V bis 7 V. Der Festfrequenz-Controller kann von 500 kHz bis 2,2 MHz betrieben und über den SYNC-Pin mit einem externen Taktgeber synchronisiert werden. Zusätzliche Funktionen umfassen eine Spannungsreferenz mit hoher Genauigkeit, Zweidraht-Fernerkundung, wählbare Soft-Start-Zeiten, wählbare Strombegrenzungen und eine vollständige Suite von Fehlerschutzfunktionen. Die Wandler TPS543B25 und TPS543B25T werden in Glasfaser-Netzwerken, Prüf- und Messsystemen und in Anwendungen in der Gesundheitsbranche verwendet.Merkmale
- Festfrequenz, intern kompensiert, Advanced Current Mode (ACM) Steuerung
- Integrierte MOSFETs von 6,5 mΩ und 2 mΩ
- Eingangsspannungsbereich: 4 V bis 18 V
- Ausgangsspannungsbereich: 0,5 V bis 7 V
- Echter Differential-Fernerkundungsverstärker (RSA)
- Drei wählbare PWM-Rampenoptionen zur Optimierung der Regelkreisleistung
- Fünf wählbare Schaltfrequenzen (500 kHz, 750 kHz, 1 MHz, 1,5 MHz und 2,2 MHz)
- Möglichkeit der Synchronisation mit externem Taktgeber
- Spannungsreferenzgenauigkeit von 0,5 V, ±0,5 % über den gesamten Temperaturbereich
- Wählbare Soft-Start-Zeiten: 1 ms, 2 ms, 4 ms und 8 ms
- Monotone Inbetriebnahme in vorgespannte Ausgänge
- Wählbare Strombegrenzungen zur Unterstützung eines Betriebs von 25 A und 20 A
- Freigabe mit einstellbarer Eingangs-Unterspannungssperre
- Power-Good-Ausgangswächter
- Ausgangs-Überspannungs-, Ausgangs-Unterspannungs-, Eingangs-Unterspannungs-, Überstrom- und Übertemperaturschutz
- Sperrschicht-Betriebstemperatur: -40 °C bis +150 °C
- 17-Pin-WQFN-HR-Gehäuse von 2,5 mm x 4,5 mm, Rastermaß von 0,5 mm
- Bleifrei (RoHS-konform)
- Pin-kompatibel mit 20 A (TPS543B22), 16 A (TPS543A26) und 12 A (TPS543A22)
- WEBENCH- und SIMPLIS -Modelle sind erhältlich
Applikationen
- Drahtlose und drahtgebundene Kommunikationsinfrastruktur-Ausrüstung
- Optische und Glasfaser-Netzwerke
- Prüf- und Messsysteme
- Medizintechnik und Gesundheitswesen
Weitere Ressourcen
- TPS543B25 Datenblatt
- TPS543B25T Datenblatt
- Applikations-Kurzbeschreibung: Lösung der Herausforderungen im Leistungsdesign in der medizinischen Bildgebung
- TPS543B22 SIMPLIS Transienten- und Durchschnittsmodell
- PSpice® für TI Design-und Simulationstool
- Verlängerung der Batterielaufzeit mit Aufwärtswandler
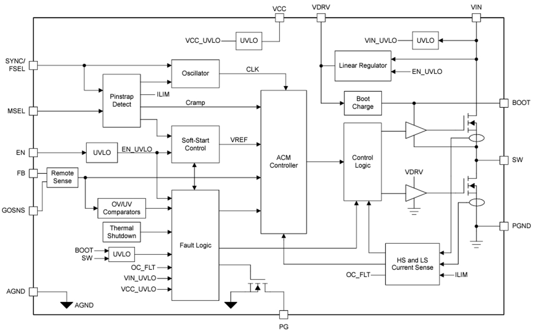
Funktionales Blockdiagramm
Veröffentlichungsdatum: 2023-08-21
| Aktualisiert: 2025-08-01
