Texas Instruments TPS562202S Synchroner 2-A-ECO-Modus-Abwärtswandler
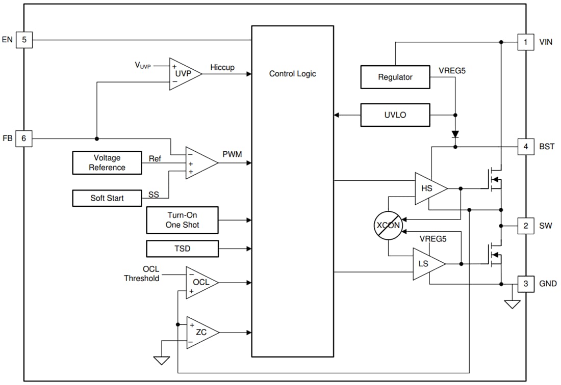
Der Texas Instruments TPS562202S synchrone 2 An-ECO-Modus-Abwärtswandler ist für den Betrieb mit einer minimalen Anzahl externer Komponenten und für einen niedrigen Standby-Strom optimiert. Dieses Schaltnetzteil (SNT) verwendet eine Steuerung des D-CAP2-Modus und bietet ein schnelles Einschwingverhalten. Darüber hinaus unterstützt das Bauteil Ausgangskondensatoren mit niedrigem äquivalenten Serienwiderstand (ESR), wie z. B. spezielle Polymer- und Keramikkondensatoren mit extrem niedrigem ESR ohne externe Kompensationskomponenten. Der TPS562202S von Texas Instruments wird im ECO-Modus betrieben und hält einen hohen Wirkungsgrad bei einem Betrieb mit geringer Last aufrecht. Der TPS562202S ist in einem 6-pin-1,6 mm- × 1,6 mm-SOT563--Gehäuse (DRL) verfügbar und für eine Sperrschichttemperatur von –40°C bis 125°C ausgelegt.Merkmale
- 2-A-Wandler mit integrierten 140-mΩ- und 84-mΩ-FETs
- D-CAP2™-Modus-Steuerung mit schnellem Einschwingverhalten
- Eingangsspannungsbereich: 4,3 V bis 17 V
- Ausgangsspannungsbereich: 0,804 V bis 7 V
- ECO-Modus bei leichter Ladung
- Schaltfrequenz: 580 kHz
- Geringer Abschaltstrom von weniger als 3 µA
- 1,5 % Rückkopplungs-Spannungsgenauigkeit (25 °C)
- Unterstützt Inbetriebnahme mit Vorspannung
- Zyklus-für-Zyklus-Überstrombegrenzung
- Hiccup-Modus-Überstromschutz
- Nicht-verriegelbare UVP- und TSD-Schutzfunktionen
- Fester Soft-Start von 1,2 ms
Applikationen
- SNT-Stromversorgung für Fernseher
- Smart-Lautsprecher
- Drahtgebundene Netzwerke
- Digitale Set-Top-Box (STB)
- Überwachung
Funktionales Blockdiagramm
Veröffentlichungsdatum: 2020-12-02
| Aktualisiert: 2024-10-07
