Texas Instruments TPS562242 Synchrone 2-A-Abwärtswandler
Texas Instruments TPS562242 Synchrone 2-A-Abwärtswandler sind einfache, benutzerfreundliche, synchrone Abwärtswandler mit hohem Wirkungsgrad und hoher Leistungsdichte und einer Eingangsspannung von 3 V bis 17 V. Diese Bauteile unterstützen einen Dauerstrom von 2 A bei Ausgangsspannungen zwischen 0,8 V und 10 V.Der TPS562242 von Texas Instruments nutzt den D-CAP3-Steuermodus, um ein schnelles Einschwingverhalten zu ermöglichen und Ausgangskondensatoren mit niedrigem ESR ohne externe Kompensation zu unterstützen. Das Bauteil kann Tastverhältnisabläufe von bis zu 94 % unterstützen. Der TPS562242 arbeitet im Eco-Modus, der bei geringer Last einen hohen Wirkungsgrad aufrechterhält. Das Bauteil integriert einen vollständigen Schutz durch OVP, OCP, UVLO, OTP und UVP mit Hiccup. Das Bauteil ist im SOT-563-Gehäuse von 1,6 mm × 1,6 mm verfügbar. Die Sperrschichttemperatur ist von -40 °C bis +125 °C spezifiziert.
Merkmale
- Für eine große Auswahl von Applikationen ausgelegt
- Eingangsspannungsbereich: 3 V bis 17 V
- Ausgangsspannungsbereich: 0,8 V bis 10 V
- Referenzspannung: 0,8 V
- Referenzgenauigkeit bei 25 °C: ±1 %
- Referenzgenauigkeit bei -40°C bis +125 °C: ±1,5 %
- Integrierte MOSFETs von 55,0 mΩ und 24,3 mΩ
- Niedriger Ruhestrom: 100 µA
- Schaltfrequenz: 1,4 MHz
- Maximaler Betrieb mit großem Tastverhältnis von 94 %
- Präzisions-EN-Schwellenspannung
- Feste Sanftanlaufzeit von 1,6 ms (typisch)
- Benutzerfreundlichkeit und kleine Lösungsgröße
- Eco-Modus bei niedriger Last
- Pin-zu-Pin-kompatibel mit dem TPS562202
- D-CAP3™-Betriebsart
- Unterstützt die Inbetriebnahme mit vorgespanntem Ausgang
- Nicht-verriegelnd für OV-, OT- und UVLO-Schutz
- Hiccup-Modus für UV-Schutz
- Zyklus-für-Zyklus-OC-Schutz
- SOT-563-Gehäuse von 1,6 mm x 1,6 mm
Applikationen
- Haushaltsgeräte, Videorecorder
- Fernseher, STB und DVR
- WLAN, Wi-Fi® Zugangspunkt, Modem (Kabel, DSL, GFAST), Router für kleine Unternehmen
Weitere Ressourcen
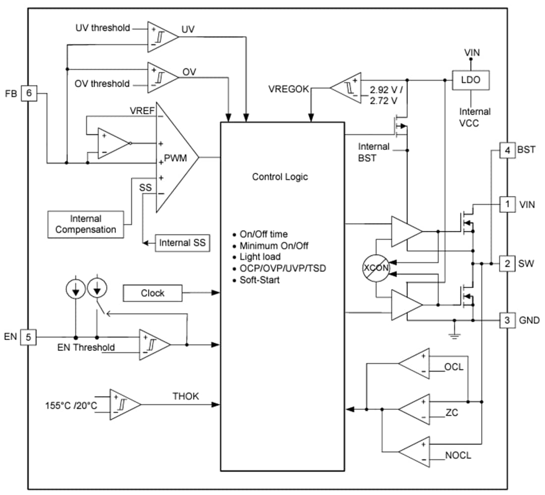
Funktionales Blockdiagramm
Veröffentlichungsdatum: 2023-08-21
| Aktualisiert: 2023-08-24
