Texas Instruments UCC27212A-Q1 Gate-Treiber
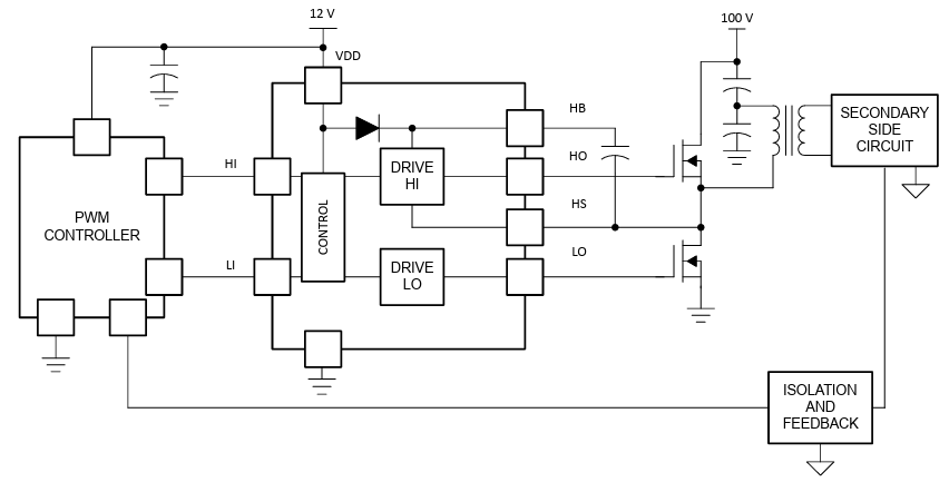
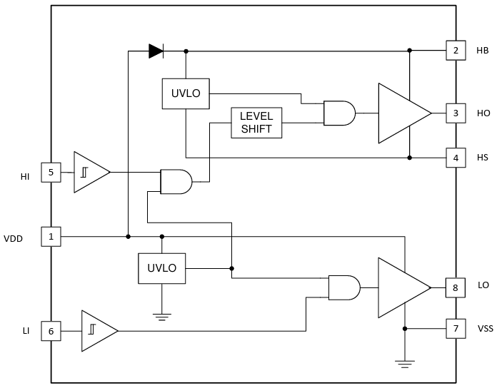
Der GATE-Treiber UCC27212A-Q1 Texas Instruments ist eine Halbbrücken-Treiber für Fahrzeuganwendungen mit hohem Wirkungsgrad und robustem Betriebsverhalten für verschiedene Applikationen. Dieser Gate-Treiber stellt Ausgangsströme mit 3,7 A für die Quelle und 4,5 A für die Ableitvorrichtung bereit. Der Halbbrücken-Treiber UCC27212A-Q1 verfügt über eine Unterspannungsabschaltung (UVLO) von 5 V für erhöhte Sicherheit. Dieser GATE-Treiber arbeitet mit TTL-kompatibel Eingängen und einem VDD-Spannungsbereich von 7 V bis 17 V. Der GATE-Treiber UCC27212A-Q1 zeichnet sich durch eine typische Laufzeitverzögerungen von 20 ns und eine Verzögerungsanpassung zwischen den Kanälen von 4 ns aus. Dieser Halbbrücken-Gate-Treiber ist in einem SOIC8-Gehäuse (PowerPAD) für effizientes Wärmemanagement erhältlich. Die Bauteile UCC27212A-Q1 sind nach AEC-Q100 qualifiziert für Fahrzeuganwendungen. Dieser Gate-Treiber ist hervorragend für DC/DC-Wandler, 2-Rad- und 3-Rad-Traktionsantrieb, elektrische Servolenkung (EPS), kabelloses Laden und Smart-Glass-Module in Fahrzeuganwendungen geeignet.Merkmale
- Nach AEC-Q100 qualifiziert für Fahrzeuganwendungen, Gerätetemperatur Klasse 1
- Sperrschichttemperaturbereich von -40 °C bis 150 °C
- Unterspannungssperre (UVLO): 5 V
- Treibt zwei N-Kanal-MOSFETs in High-Side- und Low-Side-Bauform mit unabhängigen Eingängen an
- Maximale Boot-Spannung von 120 V DC
- Ausgangsströme: Quelle 3,7 A und Ableitvorrichtung 4,5 A
- Die Eingangspins tolerieren Werte von -10 V bis +20 V und sind unabhängig vom Versorgungsspannungsbereich
- TTL-kompatibele Eingänge
- Betriebsbereich von 7 V bis 17 V VDD (maximal 20 V ABS)
- Anstiegszeit von 7,2 ns und Abfallzeit von 5,5 ns bei einer Last von 1.000 pF
- Typische Laufzeitverzögerungen von 20 ns
- Typische Verzögerungssynchronisation von 4 ns
- Erhältlich im SOIC8-Gehäuse (PowerPAD)
Applikationen
- DC/DC-Wandler und On-Board-Ladegeräte in Fahrzeuganwendungen
- 2-wheeler und 3-wheeler Traktionsantrieb und Batterie für 2-Rad- und 3-Rad-Fahrzeuge
- Elektrische Servolenkung (EPS)
- Kabelloses Laden
- Intelligentes Glasmodul
Blockdiagramm
Applikation
Veröffentlichungsdatum: 2025-10-07
| Aktualisiert: 2025-10-29
