Texas Instruments UCC28C4x-Q1 Strommodus-PWM-Controller
Texas Instruments UCC28C4x-Q1 Strommodus-PWM-Controller sind erweiterte BiCMOS-Versionen mit Pin-zu-Pin-Kompatibilität zu den UC28C4x Industriestandard-PWM-Controllern. Diese Bauteile bieten zahlreiche Leistungsvorteile mit den erforderlichen Funktionen zur Regelung der Festfrequenz und Spitzenstrommodusversorgungen. Diese Bauteile bieten einen Hochfrequenzbetrieb von bis zu 1 MHz mit geringen Anlauf- und Betriebsströmen. Dadurch werden die Anlaufverluste reduziert und ein niedriger Stromverbrauch bei Betrieb für einen höheren Wirkungsgrad erzielt. Darüber hinaus verfügen die Bauteile über eine schnelle Strommessung zur Ausgangsverzögerungszeit von 35 ns und einen Spitzenausgangsstrom von ±1 A mit verbesserten Anstiegs- und Abfallzeiten für den direkten Antrieb von großen externen MOSFETs.Merkmale
- AEC-Q100-qualifiziert mit den folgenden Ergebnissen:
- Bauteil-Temperatur Klasse 1: -40 °C bis 125 °C
- HBM-Geräteklassifikation Stufe 2: ±2 kV
- CDM-Geräteklassifikation Stufe C4B: 750 V
- 1-MHz-Betrieb
- 50 µA Stromverbrauch im Standby-Modus, 100 µA max.
- Niedriger Betriebsstrom von 2,3 mA bei 52 kHz
- Schnelle Zyklus-für-Zyklus-Strombegrenzung von 35 ns
- Spitzenausgangsstrom von ±1 A
- Rail-to-Rail-Ausgangsschwingungen mit Anstiegszeiten von 25 ns und Abfallzeiten von 20 ns
- ±1 % anfängliche getrimmte Fehlerverstärkerreferenz von 2,5 V
- Getrimmter Oszillator-Entladestrom
- Neue Unterspannungssperre-Versionen
Applikationen
- Automotive-Netzteile
- Elektrische und Hybrid-Elektrofahrzeuge
- Schaltnetzteile
- DC/DC-Wandler
- Leistungsmodule zur Boardmontage
Datasheets
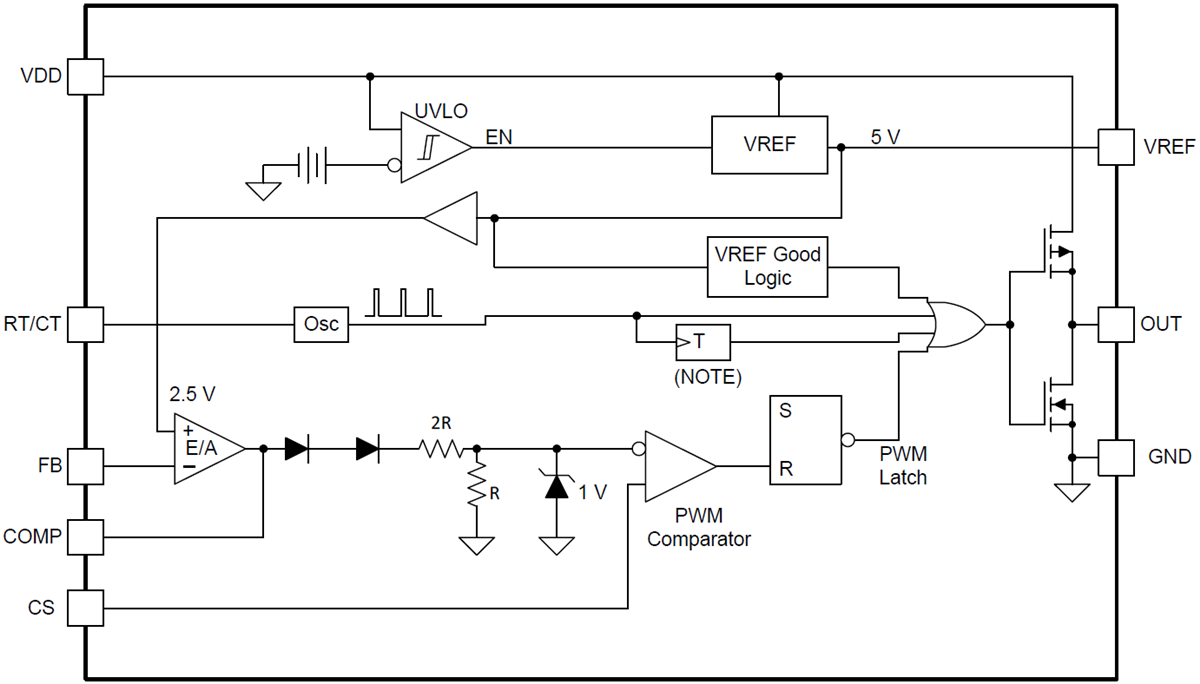
Funktionales Blockdiagramm
Veröffentlichungsdatum: 2018-04-30
| Aktualisiert: 2025-05-06
