Texas Instruments ULN2003ADEVM Evaluierungsmodul

Das Texas Instruments ULN2003ADEVM Evaluierungsmodul wird zur Evaluierung des Betriebsverhaltens und des Funktionsumfangs der ULN2003A Darlington-Transistor-Arrays verwendet. Dieses Modul bietet eine nahtlose Möglichkeit, Stromversorgungen an die Kollektoreingänge des Bauteils anzuschließen. Das ULN2003ADEVM enthält Steckbrücken, mit denen die Kanäle für zusätzliche Stromstärke parallelgeschaltet werden können. Dieses Modul wird in Applikationen wie Hammertreibern, Lampentreibern, Relaistreibern, Leitungstreibern und Displaytreibern eingesetzt.

Merkmale

  • Kompatibel mit dem SOIC (D-Version) des ULN2003A Bauteils
  • Pull-Down-Widerstände an jedem Steuereingang, um sicherzustellen, dass die INx-Signale potenzialfrei sind
  • Steckbrücken zu parallelen Kanälen für höhere Strombelastbarkeit

Applikationen

  • Hammertreiber
  • Lampentreiber
  • Relaistreiber
  • Leitungstreiber
  • Displaytreiber

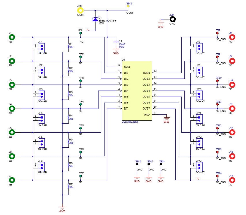
Schaltplan

Schaltplan - Texas Instruments ULN2003ADEVM Evaluierungsmodul
Veröffentlichungsdatum: 2024-04-22 | Aktualisiert: 2025-02-22